Disclaimer: Documents of those bingo sheets, Technical Electives, General Educations and Civics Literacy are used for the purpose of registration and advising references only. If there are mismatch between those documents and PFW Catalog, please refer to the catalog for official curricula requirements. Please also notify the department immediately for any corrcections.

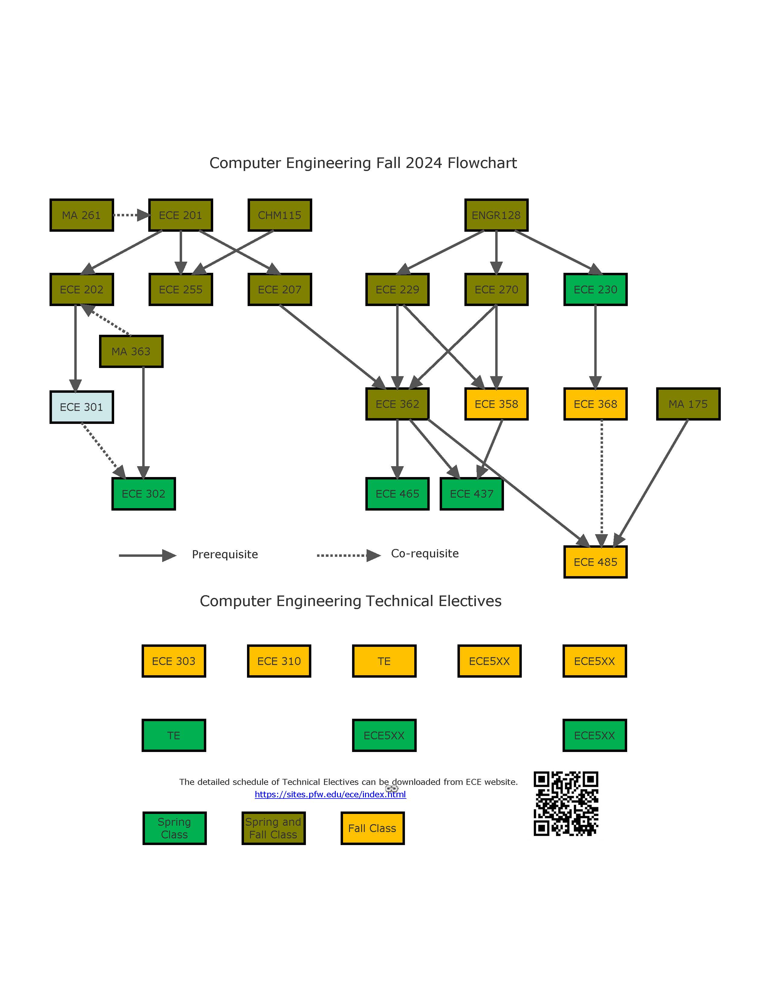
Computer Engineering Curriculum

Bingo Sheets
2025
2024
2023
2022
2021
2020
2019
2018
General Education
2025
2024
2023
2022
2021
2020
2019
2018

Technical Electives
2025
2024
2023
2022
2021
2020
2019
2018

Computer Engineering Flowchart
2025
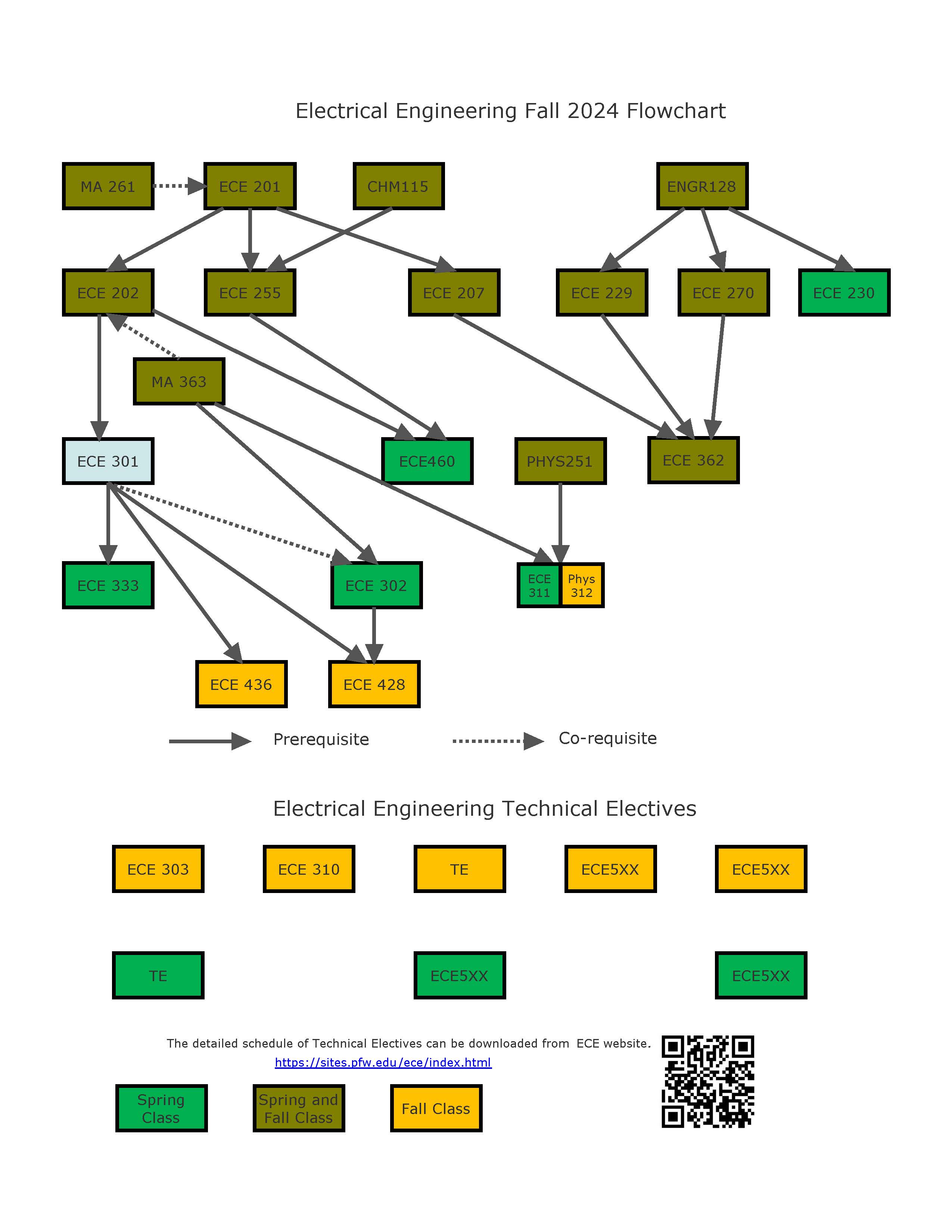
2024
2023

Civics Literacy
2025
2024
2023
2022

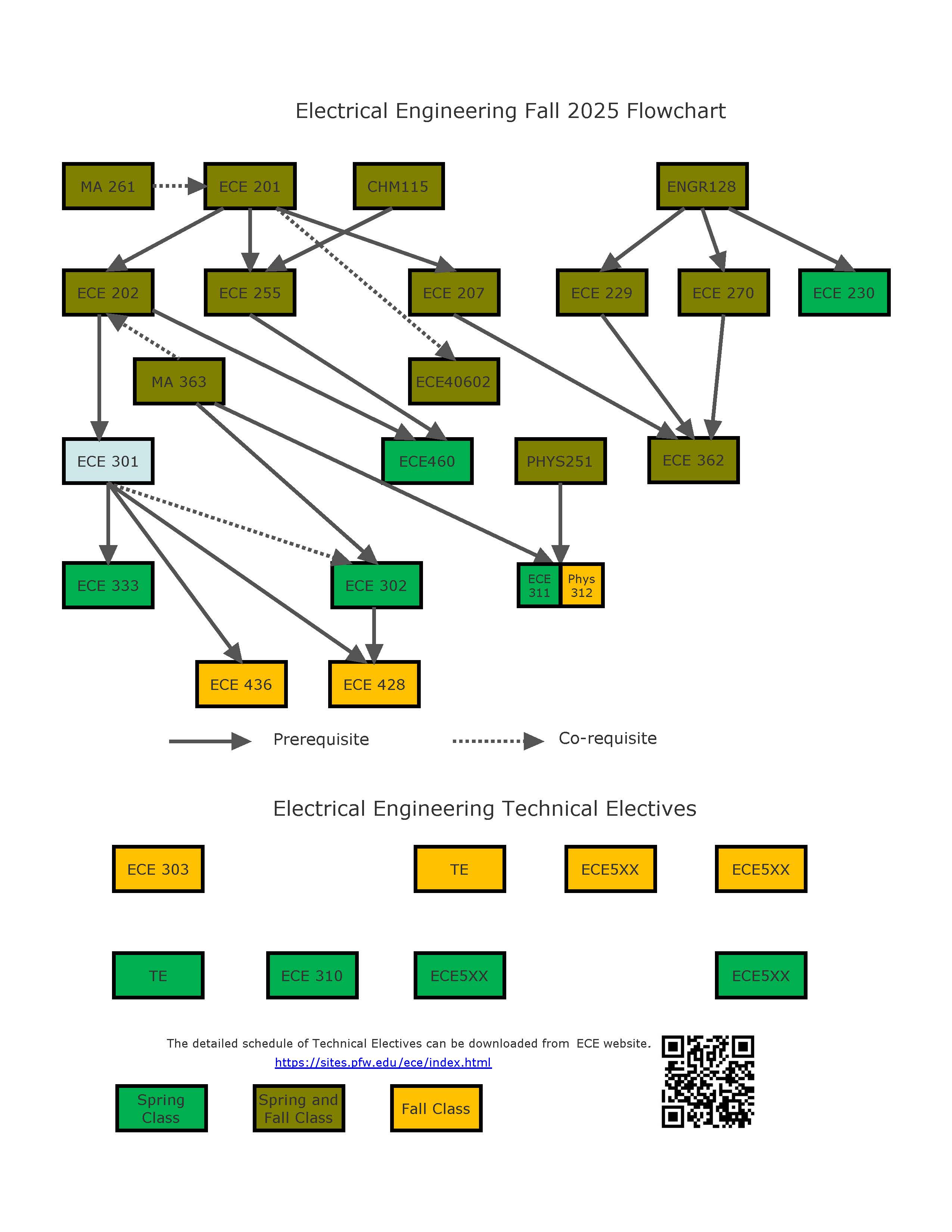
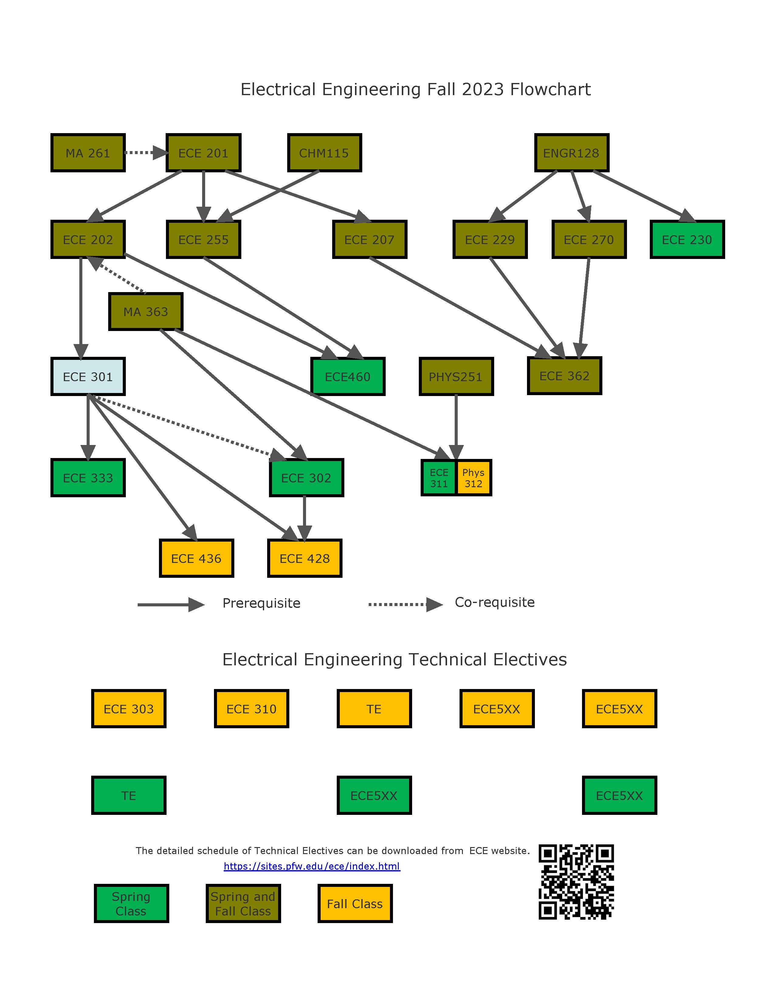
Electrical Engineering Curriculum

Bingo Sheets
2025
2024
2023
2022
2021
2020
2019
2018
General Education
2025
2024
2023
2022
2021
2020
2019
2018

Technical Electives
2025
2024
2023
2022
2021
2020
2019
2018

Electrical Engineering Flowchart
2025 2024
2023

Civics Literacy
2025
2024
2023

Guideline of Internship/Co-op for EE/CmpE Technical Elective Group

Please read this document carefully if you want to use the Internship/Co-op experience to satisfy one course in Technical Elective Group 2.